Le but de ce projet était de nous apprendre les bases de l’administration système en produisant un guide d’installation d’un système d’exploitation côté client, sous forme de carte mentale.






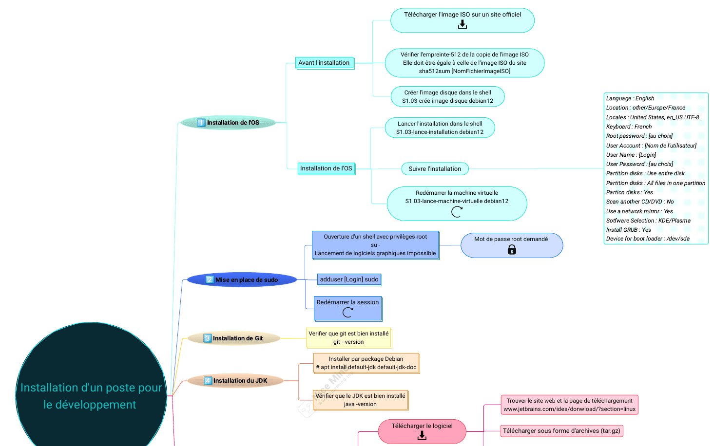
Nous avions deux heures pour suivre des instructions nous permettant d’installer le système d’exploitation Debian 11, avec environnement graphique, sur une machine virtuelle. Les rendus demandés étaient des captures d’écran de notre avancée à des endroits particuliers, par exemple à la création du nom d’utilisateur ou encore lors de l’installation d’un logiciel.


La seconde étape consistait à réaliser la base de données en fonction du SEA et la remplir avec le fichier de données fourni.
Nous avions ensuite deux heures dédiées à la réalisation de notre carte mentale qui devait être assez précise pour nous permettre de refaire l’installation sans les instructions données pour le projet. Nous étions totalement libres du choix de présentation de la carte mentale, nous pouvions la réaliser grâce à un logiciel ou manuellement selon nos préférences. Pour ma part, j’ai décidé de prendre en main le logiciel Mindomo.


En conclusion, ce projet, bien que plus court que les autres, m’a beaucoup appris. J’ai pu enrichir mes connaissances sur Linux et je sais désormais comment installer un système d’exploitation, j’ai d’ailleurs installé Debian 12 sur mon propre ordinateur par la suite. Par ailleurs, bien que je m’y connaisse un peu en montage photo et vidéo, c’était la première fois que j’utilisais un logiciel pour créer une carte mentale et j’ai donc dû apprendre à le manipuler pour finr mon travail dans un temps restreint.