Nous devions modéliser, puis implémenter une base de données et la remplir avec des données que nous avions mises à disposition, dans le but d'effectuer des requêtes pour répondre à la problématique.







On a commencé par découvrir la base de données et faire des recherches sur le Titanic chacun de notre côté en se servant de la webographie fournie, tout en complétant par nos propres recherches, sur d’autres sites.
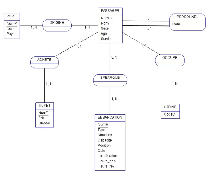
Ma collègue Léa s’est occupée d’écrire le compte-rendu sur l’histoire du Titanic à partir de ces recherches mises en commun et de mettre en page le document final. On a décidé des règles de gestion ensemble pour éviter tout malentendu dans la suite du projet. Pour ma part, je me suis chargé de réaliser le SEA ci-contre à l’aide d’un logiciel. J’ai également justifié mes choix de modélisation dans le document final (ensuite relus et complétés par ma collègue).
La seconde étape consistait à réaliser la base de données en fonction du SEA et la remplir avec le fichier de données fourni.
Ma camarade s’est beaucoup occupée de la justification du SEA et du fichier de tests sur l'entrée des informations, tandis que j’ai créé la table et son fichier de suppression. Ensuite, j’ai écrit et commenté 38 tests permettant de vérifier que toutes les contraintes concernant les tables fonctionnaient correctement. Cette fois encore, ma collègue a fait la mise en page du document.


Cette étape était la dernière du projet, on a donc dû faire les requêtes imposées dans les consignes, et en ajouter quelques autres pour pouvoir répondre à la problématique et trouver les facteurs ayant influencé la survie d'un passager.
Pour cette partie, nous nous sommes réparti les requêtes à réaliser et à commenter. Je me suis chargée de la mise en page et de rédiger la conclusion.
